Requirements gathering and system architecture projects.
IHS is a framework that integrates a residence's security, automation and entertainment systems to provide enhanced responsiveness to occupants.
IHS provides a single secure framework for the integration of personal computing devices, media devices and IOT devices.
Residences face many security risks including various hazards and malicious actions.
Developing and maintaining any IT system requires continuous processes and a large workforce.
IHS spreads the required costs over many residents to provide the best value.
IHS is divided into a number of connected, protected enclaves.
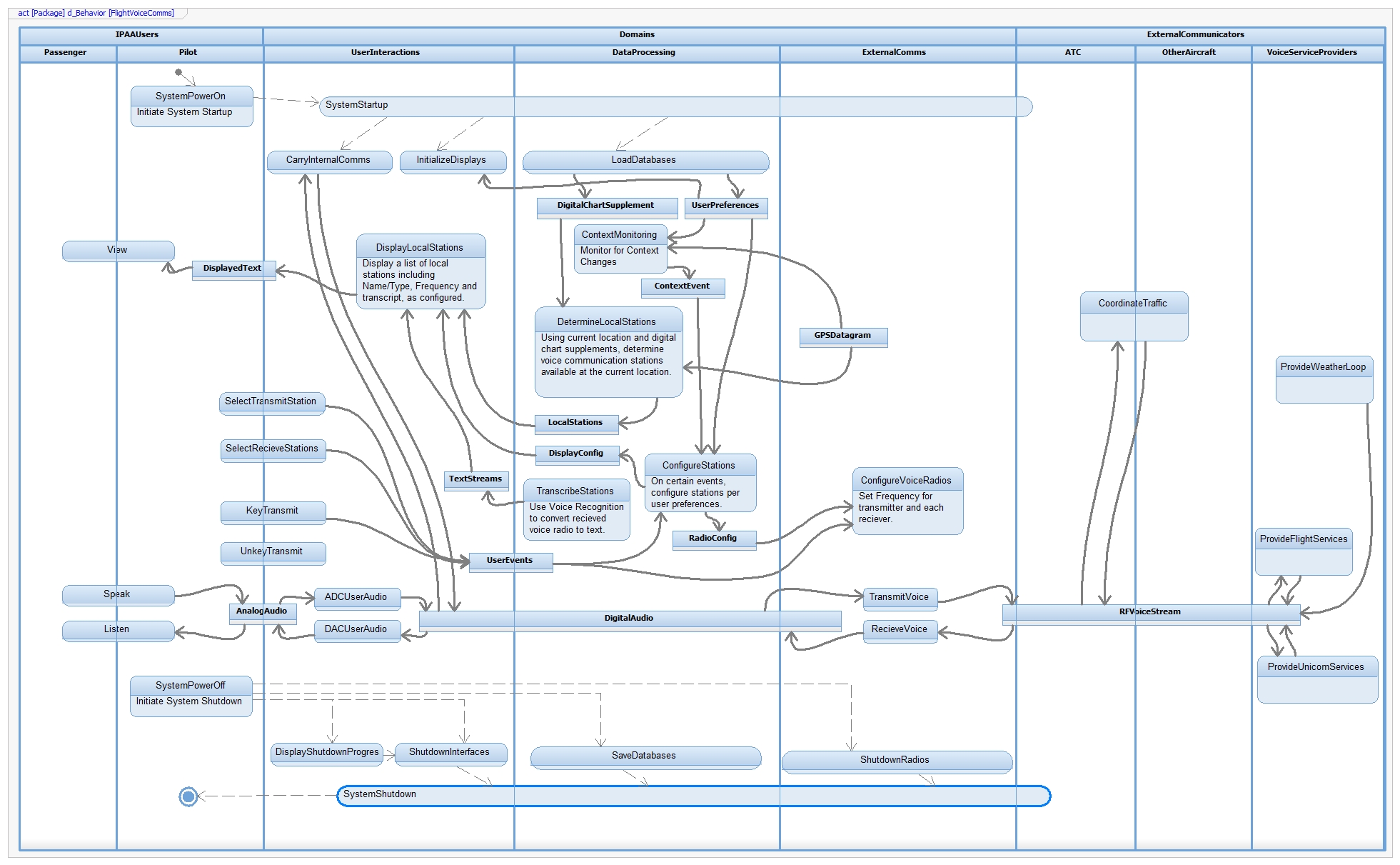
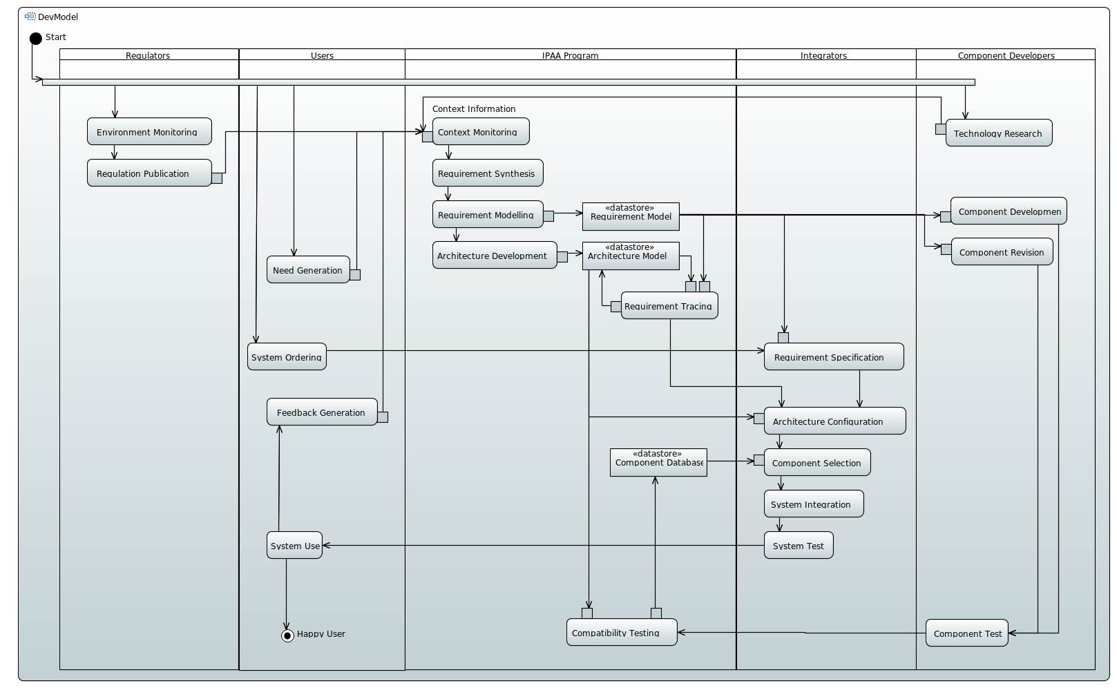
Conceptual enterprise and reference model design for future collaborative avionics architecture of General Aviation aircraft.
The IPAA concept proposes a development program for the avionics suites in General Aviation Aircraft.
Split by stakeholder group
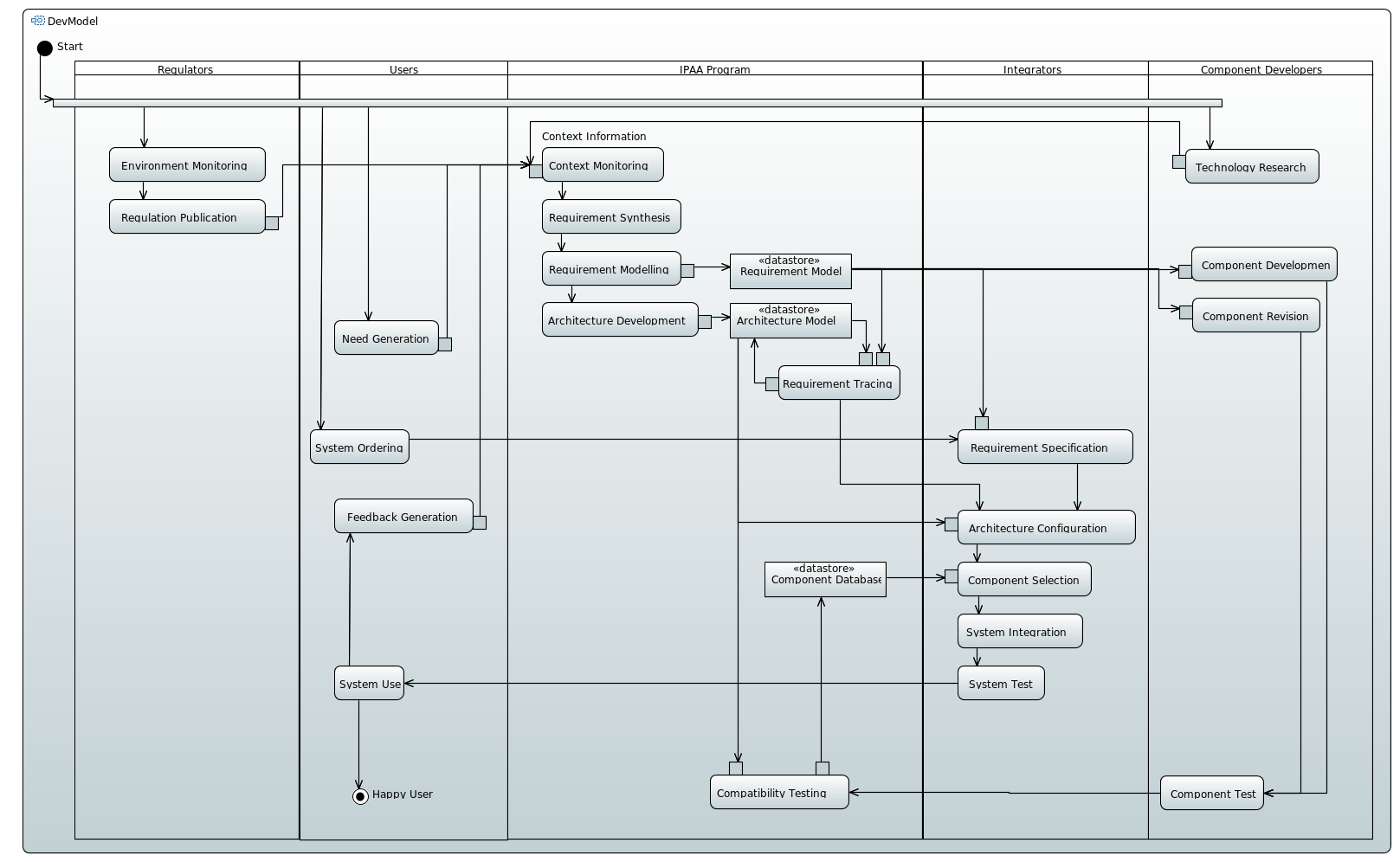
Activity diagram of the IPAA development model.
Model Based Systems Engineering
Agile Development
Tier 1
Tier 2
Tier 3
Regional boards research and make recommendations on regional issues.
Decisions made at tier level as determined by policy documents
Metrics and processes drive action.
Example of how high level services are composed from low level services and resources.
System security a safety concern.
Cyber security, physical security and privacy considered from the ground up.
Component Development
System Integration
MBSAP courtesy Dr. J.M. Borky
Operations and support
Product End of Life
Completing the Loop
Mechanics + Sensors + Electronics + Software
A cyber-physical system, ADSBSee automatically takes pictures of aircraft in the sky overhead.
The ADSBSee station detects the transponder signals of nearby aircraft and uses this to determine each aircraft’s relative direction.
Stepper motors controlled by a PocketBeagle Single Board Computer (SBC) point the telescope at the aircraft.
A digital camera captures images or video of the aircraft through the main telescope.
Two smaller telescopes provide a stereographic display via Raspbery Pi Cameras.
One Raspberry Pi SBC recieves and processes the transponder signals, determines the stations position via GPS, senses the orientation, and provides WiFi access to the station
The other Raspberry Pi directs the automation of the station, processes captured images and provides a web based user interface.
The PocketBeagle provides a REST interface that controls the station’s motion.
Real-time microcontrollers built into this SBC ensure that the station’s motion aligns with its target at the right time.
Block diagram of the ADSBSee system
ADSBSee activity diagram
Backplane board and power supplyconnecting a PocketBeagle Single Board Computer to Pololu stepper motor drivers.
Work in Progress
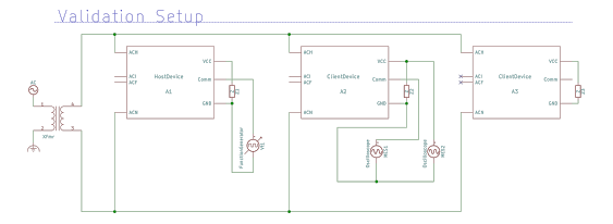
Transmission of data over a 24VAC power line.

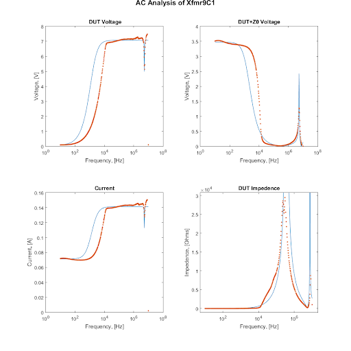
Modelling and simulation of a system designed to transmit data over 24VAC power lines used to power devices such as thermostats.
Each tranciever is modeled in ngspice and simulated as part of the system.
Spice Circuit
.subckt device ACH ACN Comm VCC GND
+ C1_val=1u C1_esr=0
+ L1_val=1mH L1_cself=1pF L1_rdc=100m
+ C2_val=100u C2_esr=1m
+ XT1_l=2000u XT1_r=.13 T1_cs XT1_ciw=22pf XT1_rcl=10M
XDZ1 GND Comm D_Zener
XT1 ACH ACI Comm GND Xfmr
+ L_P={XT1_l} L_S={XT1_l} N_P=1 N_S=1.001
+ R_P={XT1_r} R_S={XT1_r}
+ C_P={XT1_cs} C_S={XT1_cs} C_IW={XT1_ciw}
+ R_CL={XT1_rcl}
XC1 ACI ACN Cap
+ cval={C1_val} lser=0
+ rser={C1_esr} rleak=10M
XL1 ACH ACF Ind
+ lval={L1_val} cself={L1_cself}
+rdc={L1_rdc} rac=10G
D1 ACF VCC D_Rec
D2 ACN VCC D_Rec
D3 GND ACN D_Rec
D4 GND ACF D_Rec
XC2 VCC GND Cap
+ cval={C2_val} lser=0
+ rser={C2_esr} rleak=10M
.ends device
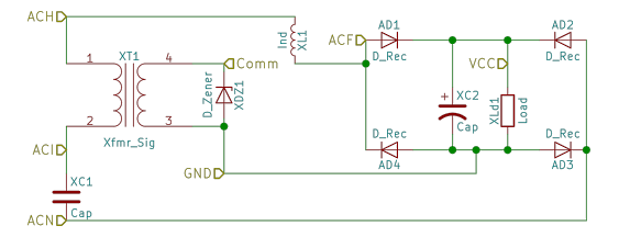
This transformer model demonstrates how components of the device are also modelled.
Spice Circuit
.subckt Xfmr P1 P2 S1 S2
+ L_P=1m L_S=1m N_P=1 N_S=1
+ R_P=100m R_S=100m
+ C_P=0 C_S=0 C_IW=100p
+ L_M=100n R_CL=1G
L1 P P2 {L_P}
L2 S S2 {L_S}
K L1 L2 {N_P/N_S}
R1 P1 P {R_P}
R2 S1 S {R_S}
C1 P P2 {C_P}
C2 S S2 {C_S}
L3 P P2 {L_M}
C3 P S {C_IW}
.ends Xfmr_Sig
The model is then run in the ngspice simulator and the resulting response is compared with the response of a real transformer with the same parameters to verify the device models.
Unfortunately, ngspice limitations prevent accurate modelling of the system as a whole, leading to a failure to validate the overall model.
Miscellaneous small projects.
FDM Printing on my Lulzbot Taz 5
This multi piece printed tripod leg bracing attaches to a surveying tripod. When folded, it encases a hexagonal plumb bob. When deployed the center platform is used with the plumb bob to level the tripod.
Mechanical design of hinges
Sample holder for disc-shaped geological samples.
Battery holder for air quality and clock display.
The 3D printed part fits into an existing breadboard.
3D printing 3D printer parts. FlexyDualy v1 print head from Lulzbot in HIPS.
Added a place to mount a space mouse to a regular office chair.
Exacto knife didn’t come with a cap. Not a problem. Clear NinjaFlex can help.
In addition to hands on experience with Thermoplastic FDM printers, I keep up with other additive manufacturing technologies.
My B.S. in Metallurgy and Materials Engineering helps give me an advance perspective in the production of 3D printed parts using any technology.
Examples of CAD work for various minor projects


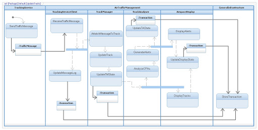
One week midterm assignment to develop an air-traffic control communications and data concept.
Activity Diagram for IPAA Enterprise made in Papyrus
Bulldozer attachment for a Case 446 tractor.
Geologic sample holder modelled for 3D printing in Blender and animated.
Request access to contact information, project papers and more.